For journalists and producers, this means juggling live segments, video packages, scripts, remote contributors, and real-time editorial decisions, often simultaneously. In such a fast-moving landscape, the tools that support a newsroom can no longer operate in isolation. Editorial and production teams must work together as one, sharing information and synchronizing workflows. This is exactly what the integration between Octopus NRCS and farmerswife delivers.
A Connected Workflow for a Connected News Reality
Octopus NRCS has long served as the editorial heart of many broadcasters. It structures story planning, rundowns, assignments, scripting, approvals, and all the elements that shape a broadcast. Meanwhile, farmerswife provides the operational intelligence that keeps productions running: scheduling crews, booking studios, managing equipment, tracking budgets, and coordinating post-production.
Each system plays a critical role individually. Together, they create a unified ecosystem that connects creative planning with the resources needed to bring that plan to life.

Why This Integration Matters
The value of combining Octopus and farmerswife can be understood in four key advantages:
1. Immediate Alignment Between Editorial and Production
Reduce information overload by streamlining data transfer to minimize unnecessary communication and the overwhelming hand traffic of information, while enabling creative teams to specify event requests directly for precision and clarity from the start. Gain valuable analytics on journalist activities, providing insights to optimize work patterns, and effortlessly track equipment requests, detailing who made the request, when, and what was needed to ensure smooth operations.
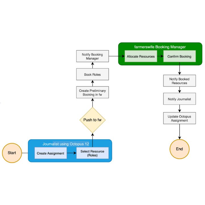
The Workflow
Journalists submit requests by sending resource requests to the Booking Manager in farmerswife for stories or assignments. Selecting the “push” option in Octopus News Production System creates a new booking in farmerswife.The Booking Manager in farmerswife receives an email notification and promptly accesses the requested resources booked as Roles/Object Classes in their schedule. Requests can be tailored with custom fields in Octopus NRCS, which are seamlessly transferred to farmerswife booking fields, covering details like location and specific requirements.

2. A Unified System That Connects Planning With Execution
Editorial teams make creative decisions; production teams make those decisions possible. By connecting the two systems, broadcasters gain one shared workflow where stories, schedules, people, and resources are all coordinated. It becomes easier to understand what needs to be done, who is responsible, and how the overall broadcast plan fits together. The common disconnect between “what editorial wants” and “what production can deliver” is replaced with clarity and transparency.
3. A Workflow Built for Fast, Unpredictable News Cycles
Breaking news rarely follows a plan. The integration allows broadcasters to react with the speed today’s environment demands. Editorial creates a request that sends an email to the planner, keeping them aligned with the latest developments. Teams stay agile, information stays current, and the newsroom can respond to evolving stories without losing momentum.
4. Efficient Multi-Platform Delivery Across All Outputs
A single story often requires multiple versions: a broadcast segment, a digital article, a social edit, a vertical mobile clip, and promotional material. Octopus provides the editorial logic that ties these elements together, while farmerswife coordinates the people, equipment, and time needed to produce each output. As broadcasters expand their platform presence, the integration scales effortlessly to support more content without adding complexity.
A Proven Solution for Growing News Operations
Octopus and farmerswife are trusted by broadcasters worldwide for their flexibility, reliability, and powerful customization. Together, they deliver a seamless, stable integration that enables newsrooms to evolve, whether adopting remote workflows, launching new channels, scaling digital production, or improving everyday efficiency.
Combined, they form a resilient, future-ready solution built for the demands of modern broadcasting, offering streamlined workflows, empowered creative teams, and optimized resource management.
Shaping the Future of News Production
As the demands of broadcasting continue to accelerate, newsrooms need more than individual tools, they need systems that work together. Fast coordination, connected workflows, transparent planning, and efficient multi-platform delivery are no longer optional; they are essential.
The integration between Octopus Newsroom and farmerswife delivers exactly that: a unified, intelligent workflow that helps broadcasters work faster, smarter, and more collaboratively. It removes friction, reduces delays, and enhances the newsroom’s ability to react, produce, and publish across every platform.

